Atlas Voice User Interface

Project Description

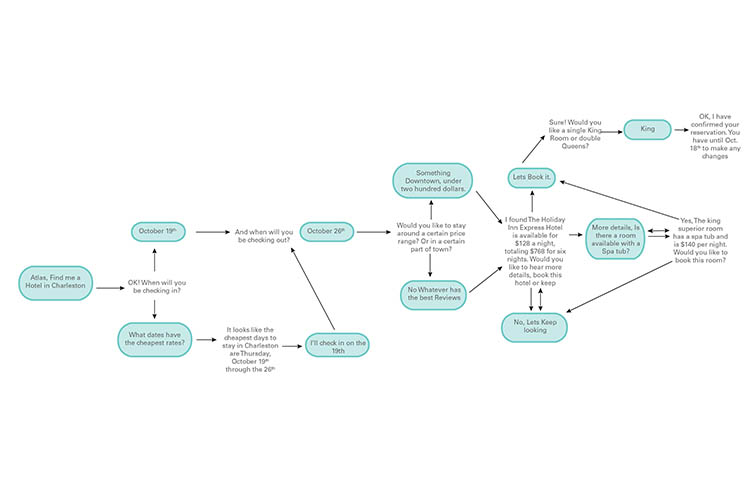
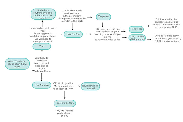
Atlas-Voice User Interface is a hands free travel assistant app and voice assistant skill. The Atlas skill allows the user to use their hands free personal assistant devices to search, plan, & book flights, hotels, & travel activities. Atlas takes the weight of planning your next trip off your shoulders

Project Details

I created storyboards during the ideation phase to visualize conversation sequence. I also designed Conversation flow charts.

More Projects